TCDD Taşımacılık AŞ’nin yeni organizasyon şeması kamuoyuna açıklandı.
Yeniden Yapılanma Komisyonu tarafından düzenlenen “Sivil Toplum Kuruluşları Diyalog Toplantısı” ile serbestleşme ile kurulacak yeni yapı hakkında bilgilendirme yapıldı. Buna göre TCDD Taşımacılık AŞ, 2015’in ilk çeyreğinde hayata geçiyor.
TCDD ve TCDD Taşımacılık AŞ’nin yeni organizasyonları TCDD Yönetim Kurulu tarafından kabul edildi, bu organizasyon çerçevesinde ihtiyaç duyulan kadro ihdasları ise Bakanlar Kurulu tarafından kabul edilerek Resmi Gazete’de yayınlandı.

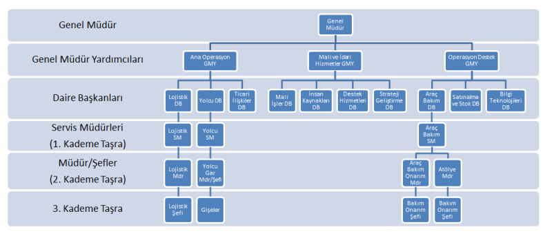
Yeni organizasyona göre TCDD Taşımacılık AŞ’de üç genel müdür yardımcılığı pozisyonu oluşturulmakta: Ana Operasyon GMY, Mali ve İdari Hizmetler GMY ve Operasyon Destek GMY.
Genel müdür yardımcılarının altında bulunan daire başkanlıkları ise şöyle:
Ana Operasyon GMY: Lojistik Daire Başkanı, Yolcu Daire Başkanı, Ticari İlişkiler Daire Başkanı
Mali ve İdari Hizmetler GMY: Mali İşler Daire Başkanı, İnsan Kaynakları Daire Başkanı, Destek Hizmetleri Daire Başkanı, Strateji Geliştirme Daire Başkanı
Operasyon Destek GMY: Araç Bakım Daire Başkanı, Satınalma ve Stok Daire Başkanı, Bilgi İşlem Daire Başkanı
Lojistik, Yolcu ve Araç Bakım Daire Başkanlıklarına bağlı olarak 1. kademe taşra teşkilatlarında servis müdürleri bulunmakta.
2. kademe taşra teşkilatlarında ise servis müdürlerine bağlı müdürler, 3. kademe taşra teşkilatlarında ise bağlı şefler ve gişe memurları yer almakta.
Kapak Fotoğrafı: Onur Uysal ©
Kategoriler:Demiryolu Şirketleri





Hayırlı olsun
VATANIMIZA MİLLETİMİZE DEVLETİMİZE HAYIRLI OLSUN
ALLAH (C.C) UTANDIRMASIN
AMİN
VATANIMIZA , MİLLETİMİZE VEDE DEVLETİMİZE HAYIRLI OLSUN
ALLAH (C.C) UTANDIRMASIN RABBİM MUVAFFAK ETSİN.